MENU
中文
English
首页
关于我们
实验室简介
组织架构
联系我们
研究布局
研究方向简介
功能实验室
联合实验室
人才队伍
农业生物种质资源保护与创新
农业生物重要性状的生物学基础
农业生物绿色优质品种培育
农业生物绿色优质品种培育
农产品质量安全与健康营养
科研平台
技术创新平台
育种基地和成果转移转化基地
国际合作
交流动态
学术会议
国际合作
开放共享
开放课题
共享数据库
科普宣传
人才招聘
课题组长(PI)
科研人员
博士后
公示公告
招标信息
规章制度
政策法规
人事公示
采购信息
首页
关于我们
实验室简介
组织架构
联系我们
研究布局
研究方向简介
功能实验室
联合实验室
人才队伍
农业生物种质资源保护与创新
农业生物重要性状的生物学基础
农业生物绿色优质品种培育
农业生物绿色优质品种培育
农产品质量安全与健康营养
科研平台
技术创新平台
育种基地和成果转移转化基地
国际合作
交流动态
学术会议
国际合作
开放共享
开放课题
共享数据库
科普宣传
人才招聘
课题组长(PI)
科研人员
博士后
公示公告
招标信息
规章制度
政策法规
人事公示
采购信息
通知公告
通知公告
发布日期:2025-11-04 发布者:
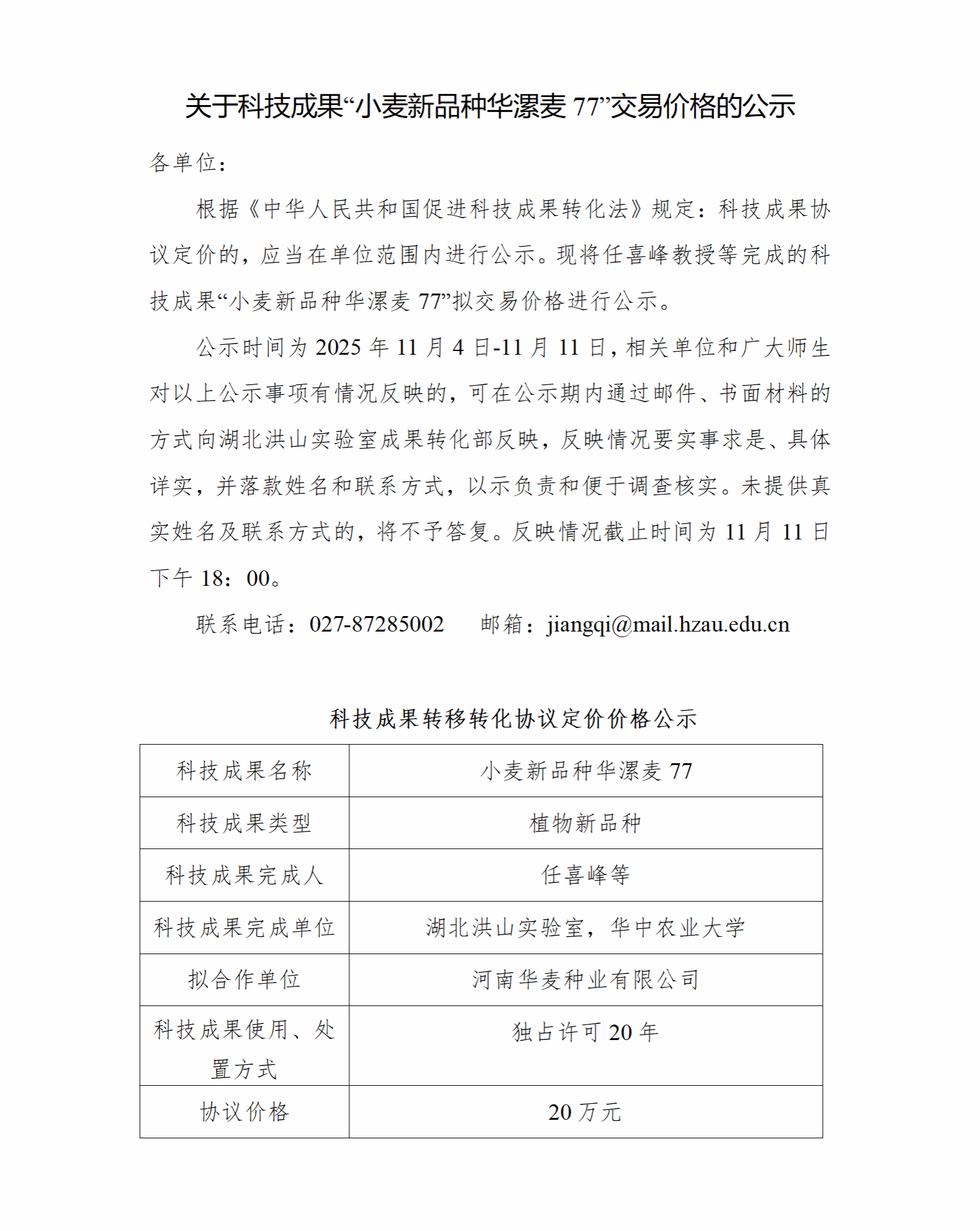
关于科技成果“小麦新品种华漯麦77”交易价格的公示
下一条:
关于开展洪山实验室2022年自主设置项目中期绩效考核的通知
该内容仅限
内部人员查看
请登录